跳到主要內容區塊

「金馬伍吉」賀新春 市長黃偉哲祝市民五福臨門,福運齊至


農曆新年將至,市長黃偉哲以「金馬伍吉」作為賀詞,向市民朋友拜早年,祝福大家在新的一年「金錢滿屋、馬到成功、五福臨門、吉祥滿門」。
115年春節春聯及市長親筆撰寫的一封信函將於115年1月30日起陸續送達各家戶,民治、永華與曾文三處市政中心的市民服務中心與服務臺亦同步開放索取,歡迎市民朋友及外縣市遊客踴躍前往領取,為新春增添溫暖與喜氣。

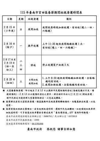
115年臺南市官田區春節期間垃圾清運時間
2月15日 (小年夜) 夜間加收
2月16日 (除夕) 提早收運
2月17日至19日 (初一至初三) 停止收運
2月20日(初四) 日間加收夜間加收
春節期間請留意清運時間 感謝清運人員